单路气泵控制板
以往气泵的控制方式是使用气压传感器去判断是否吸到了物品,再通过单片机控制继电器控制气泵的通断。本电路将两者集成,与气泵串联,通过检测气泵的电流来判断是否吸到物品,同样使用单片机控制气泵通断。可根据实际情况集成多个实现多路控制。
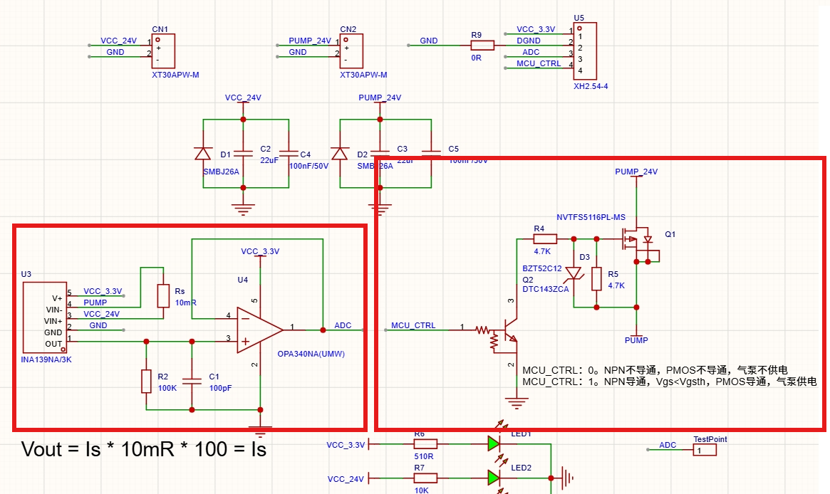
控制原理
气泵空载和带载时的电流是不同的,测量得到启动最大电流2.24A左右,空载1.82A左右,负载1.06A左右。所以我们可以通过检测气泵工作时的电流来判断是否吸取到了物品,本电路将气泵的电流转换成了MCU可以读取的电压,只需要MCU的ADC引脚来读取电压判断状态,即可进行逻辑控制。
电路实现

右边是一个很典型的MCU高低电平控制24V通断的电路,MCU_CTRL为高电平时气泵通电开始工作,MCU_CTRL为低电平时气泵不通电。左边INA139测量气泵的电流,通过OPA340将电流转成电压,改变R2电阻的阻值即可改变增益根据公式: $$ V_{out}=(I_s)(R_s)(1000uA/V)(R_L) $$ Vout与Is数值相同,也在MCU可读取的电压范围内。